英国365集团
收藏本站 |
学校主页 |
联系我们
网站首页
英国365概况
历史沿革
学院介绍
现任领导
机构设置
学科建设
农业资源与环境一级学科
农业专业博士资源利用领域
师资力量
农业资源与环境系
土地科学与技术系
土地资源管理系
行政管理
实验中心
本科生教育
政策文件
培养方案
就业工作
教学工作
研究生教育
政策文件
招生录取
培养方案
培养成果
英国365
科研平台
科研成果
科研项目
实验室管理
社会服务
校企合作
教育培训
科技服务
党建思政
支部设置
先进典型
党建动态
校友工作
校友风采
您当前所在的位置:
首页
>
本科生教育
>
政策文件
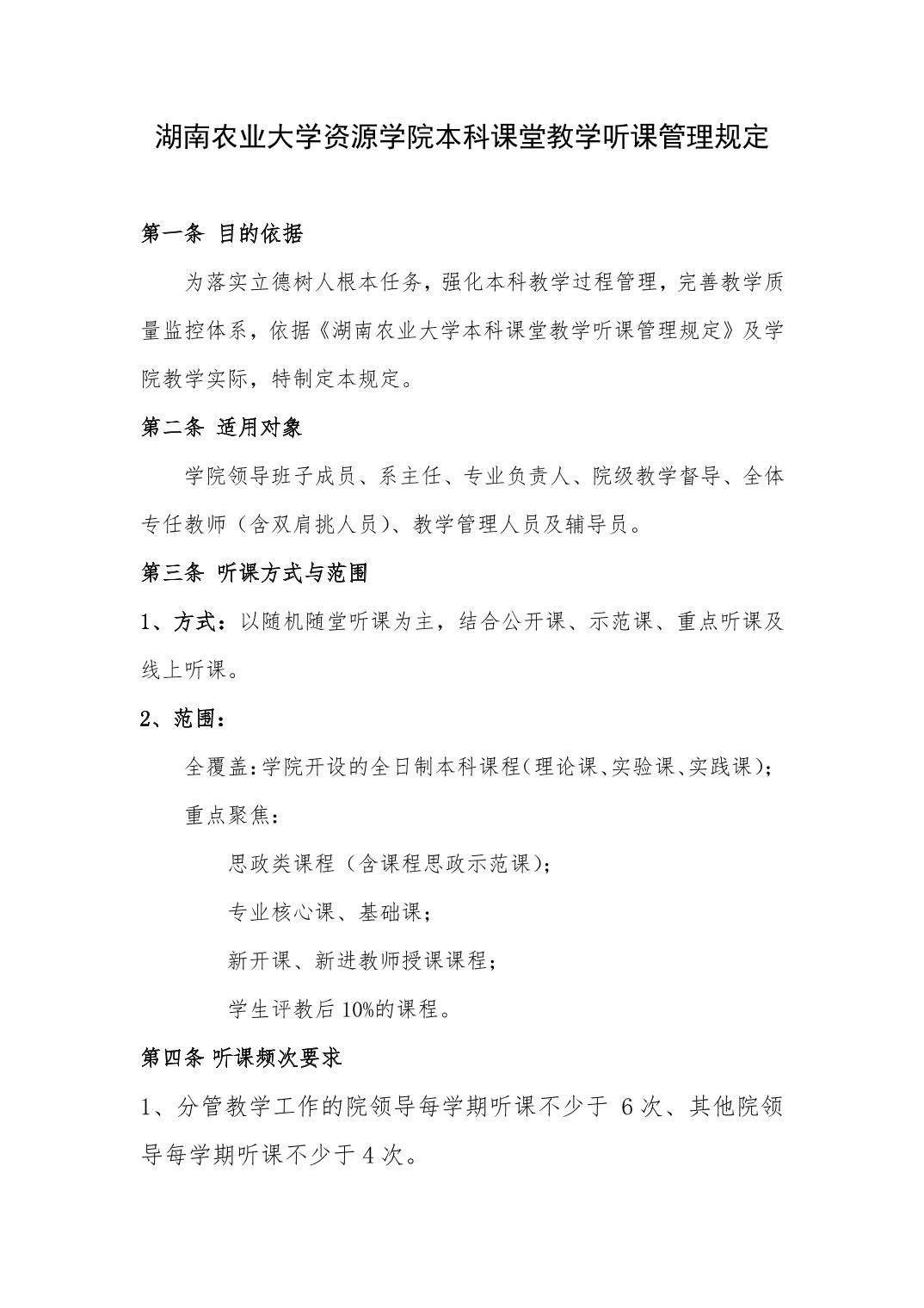
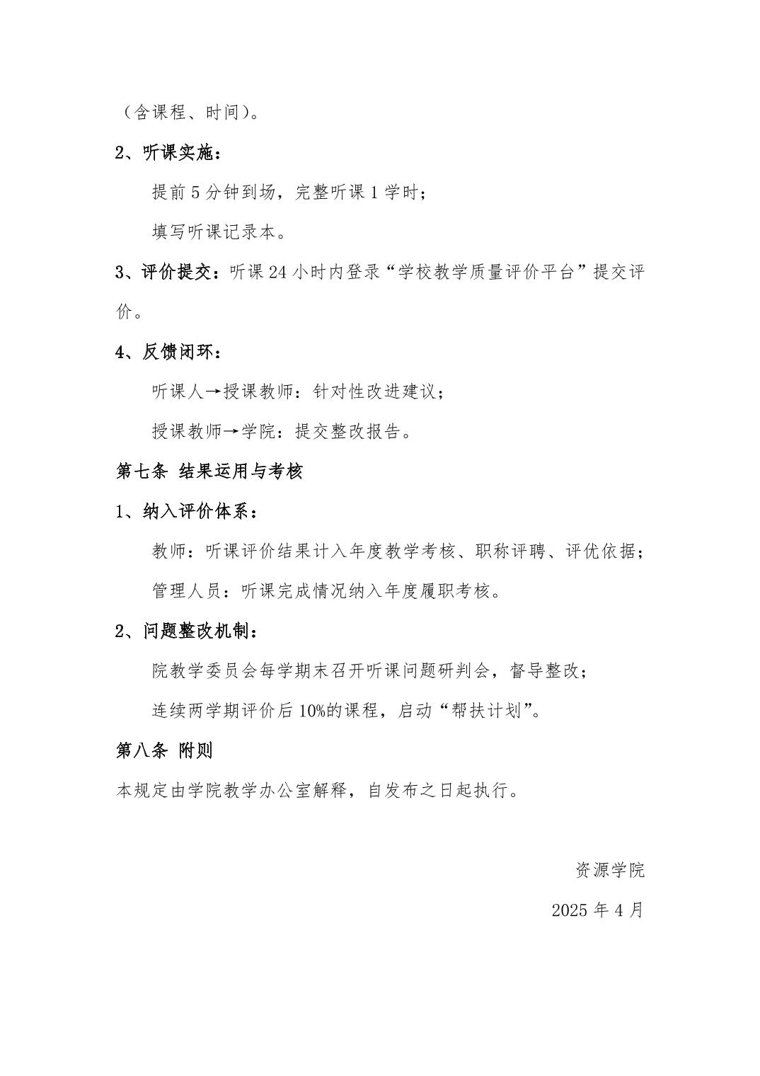
英国365集团本科课堂教学听课管理规定
时间 : 2025-04-07 作者 : 李英(上传)
上一篇:
英国365集团 2026 年推荐优秀应届本科毕业生免试攻读硕士学位研...
下一篇:
英国365集团教学基层组织负责人名单